WESTERN DATACOM COMPANY, INC.
656/664 QUADRA PUMP
|
Card Type |
Modem (synchronous) |
|
Chip Set |
Unidentified |
|
I/O Options |
Control port |
|
Maximum Data Rate |
14.4Kbps x 2 |
|
Data Bus |
External |
|
Data Modulation Protocol |
V.32bis |
|
Error Correction/Compression |
ASH (proprietary) |

|
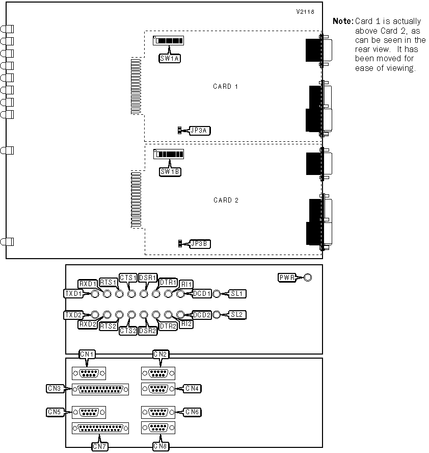
CONNECTIONS | ||||||
|
Function |
Label |
Function |
Label | |||
|
Switched line 1 out |
CN1 |
Switched line 2 out |
CN5 | |||
|
Leased line 1 out |
CN2 |
Leased line 2 out |
CN6 | |||
|
V.35 port 1 |
CN3 |
V.35 port 2 |
CN7 | |||
|
RS-232 for control port 1 |
CN4 |
RS-232 for control port 2 |
CN8 | |||
|
USER CONFIGURABLE SETTINGS | ||
|
Setting |
Label |
Position |
|
í Modem is used to originate calls on line 1 |
JP3A |
Open |
|
Manual call origination only on line 1 |
JP3A |
Closed |
|
í Modem is used to originate calls on line 2 |
JP3B |
Open |
|
Manual call origination only on line 2 |
JP3B |
Closed |
|
í Make leased-line 1 calls in answer mode |
SW1A/5 |
On |
|
Make leased-line 1 calls in originate mode |
SW1A/5 |
Off |
|
í Make leased-line 2 calls in answer mode |
SW1B/5 |
On |
|
Make leased-line 2 calls in originate mode |
SW1B/5 |
Off |
|
í Dial backup enabled for line 1 |
SW1A/6 |
On |
|
Dial backup disabled for line 1 |
SW1A/6 |
Off |
|
í Dial backup enabled for line 2 |
SW1B/6 |
On |
|
Dial backup disabled for line 2 |
SW1B/6 |
Off |
|
í Factory configured - do not alter |
SW1A/7 |
Unidentified |
|
í Factory configured - do not alter |
SW1B/7 |
Unidentified |
|
í Compromise equalizer enabled for line 1 |
SW1A/8 |
On |
|
Compromise equalizer disabled for line 1 |
SW1A/8 |
Off |
|
í Compromise equalizer enabled for line 2 |
SW1B/8 |
On |
|
Compromise equalizer disabled for line 2 |
SW1B/8 |
Off |
|
TRANSMISSION LEVEL - LINE 1 | ||||
|
Setting |
SW1A/1 |
SW1A/2 |
SW1A/3 |
SW1A/4 |
|
0dBm |
On |
On |
On |
On |
|
-1dBm |
Off |
On |
On |
On |
|
-2dBm |
On |
Off |
On |
On |
|
-3dBm |
Off |
Off |
On |
On |
|
-4dBm |
On |
On |
Off |
On |
|
-5dBm |
Off |
On |
Off |
On |
|
-6dBm |
On |
Off |
Off |
On |
|
-7dBm |
Off |
Off |
Off |
On |
|
-8dBm |
On |
On |
On |
Off |
|
-9dBm |
Off |
On |
On |
Off |
|
-10dBm |
On |
Off |
On |
Off |
|
-11dBm |
Off |
Off |
On |
Off |
|
-12dBm |
On |
On |
Off |
Off |
|
-13dBm |
Off |
On |
Off |
Off |
|
-14dBm |
On |
Off |
Off |
Off |
|
-15dBm |
Off |
Off |
Off |
Off |
|
TRANSMISSION LEVEL - LINE 2 | ||||
|
Setting |
SW1B/1 |
SW1B/2 |
SW1B/3 |
SW1B/4 |
|
0dBm |
On |
On |
On |
On |
|
-1dBm |
Off |
On |
On |
On |
|
-2dBm |
On |
Off |
On |
On |
|
-3dBm |
Off |
Off |
On |
On |
|
-4dBm |
On |
On |
Off |
On |
|
-5dBm |
Off |
On |
Off |
On |
|
-6dBm |
On |
Off |
Off |
On |
|
-7dBm |
Off |
Off |
Off |
On |
|
-8dBm |
On |
On |
On |
Off |
|
-9dBm |
Off |
On |
On |
Off |
|
-10dBm |
On |
Off |
On |
Off |
|
-11dBm |
Off |
Off |
On |
Off |
|
-12dBm |
On |
On |
Off |
Off |
|
-13dBm |
Off |
On |
Off |
Off |
|
-14dBm |
On |
Off |
Off |
Off |
|
-15dBm |
Off |
Off |
Off |
Off |
|
DIAGNOSTIC LED(S) | |||
|
LED |
Color |
Status |
Condition |
|
TXD1 |
Red |
On |
Modem is transmitting data on line 1 |
|
TXD1 |
Red |
Off |
Modem is not transmitting data on line 1 |
|
RXD1 |
Red |
On |
Modem is receiving data on line 1 |
|
RXD1 |
Red |
Off |
Modem is not receiving data on line 1 |
|
RTS1 |
Red |
On |
RTS signal is high on port 1 |
|
RTS1 |
Red |
Off |
RTS signal is low on port 1 |
|
CTS1 |
Red |
On |
CTS signal is high on port 1 |
|
CTS1 |
Red |
Off |
CTS signal is low on port 1 |
|
DSR1 |
Red |
On |
DSR signal is high on port 1 |
|
DSR1 |
Red |
Off |
DSR signal is low on port 1 |
|
DTR1 |
Red |
On |
DTR signal is high on port 1 |
|
DTR1 |
Red |
Off |
DTR signal is low on port 1 |
|
RI1 |
Red |
On |
Line 1 is ringing |
|
RI1 |
Red |
Off |
Line 1 is not ringing |
|
DCD1 |
Red |
On |
Carrier signal detected |
|
DCD1 |
Red |
Off |
Carrier signal not detected |
|
SL1 |
Red |
On |
Line 1 is active |
|
SL1 |
Red |
Off |
Line 1 is not active |
|
TXD2 |
Red |
On |
Modem is transmitting data on line 2 |
|
TXD2 |
Red |
Off |
Modem is not transmitting data on line 2 |
|
RXD2 |
Red |
On |
Modem is receiving data on line 2 |
|
RXD2 |
Red |
Off |
Modem is not receiving data on line 2 |
|
RTS2 |
Red |
On |
RTS signal is high on port 2 |
|
RTS2 |
Red |
Off |
RTS signal is low on port 2 |
|
CTS2 |
Red |
On |
CTS signal is high on port 2 |
|
CTS2 |
Red |
Off |
CTS signal is low on port 2 |
|
DSR2 |
Red |
On |
DSR signal is high on port 2 |
|
DSR2 |
Red |
Off |
DSR signal is low on port 2 |
|
DTR2 |
Red |
On |
DTR signal is high on port 2 |
|
DTR2 |
Red |
Off |
DTR signal is low on port 2 |
|
RI2 |
Red |
On |
Line 2 is ringing |
|
RI2 |
Red |
Off |
Line 2 is not ringing |
|
DCD2 |
Red |
On |
Carrier signal detected |
|
DCD2 |
Red |
Off |
Carrier signal not detected |
|
SL2 |
Red |
On |
Line 2 is active |
|
SL2 |
Red |
Off |
Line 2 is not active |
|
PWR |
Red |
On |
Power is on |
|
PWR |
Red |
Off |
Power is off |