TOSHIBA
XM-1602B
|
Device Type |
Internal CD-ROM |
|
Interface |
ATAPI |
|
Spin Rate (Read) |
20x |
|
Formats Supported Read |
CD-XA, CD-I, CD-I Ready, CD-G, Photo-CD, Video CD, Red & Yellow Book, CD-Extra |
|
View |
Top |

|
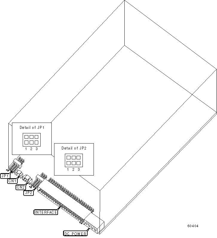
CONNECTIONS |
||||||
|
Function |
Label |
Function |
Label |
|||
|
Digital audio line out |
CN1 |
Analog audio line out |
CN2 |
|||
|
USER CONFIGURABLE SETTINGS |
||
|
Setting |
Label |
Position |
|
» Factory configured - do not alter |
JP1/1 |
Open |
|
» Factory configured - do not alter |
JP1/2 |
Open |
|
» Tray eject enabled |
JP1/3 |
Closed |
|
Tray eject disabled |
JP1/3 |
Open |
|
ATAPI MASTER/SLAVE |
|||
|
Setting |
JP2/1 |
JP2/2 |
JP2/3 |
|
» Slave in two drive system |
Open |
Closed |
Open |
|
Single drive/Master in two drive system |
Open |
Open |
Closed |
|
Master/Slave determined by cable select |
Closed |
Open |
Open |