NAKAMICHI CORPORATION
8X CD-ROM CHANGER
|
Device Type |
Internal CD-ROM |
|
Interface |
SCSI-2 |
|
Spin Rate (Read) |
8x |
|
Formats Supported Read |
CD-XA, CD-DA, CD-I, CD-ROM (Mode 1), Photo-CD, Video CD, CD-Plus, CD-G |
|
View |
Top |

|
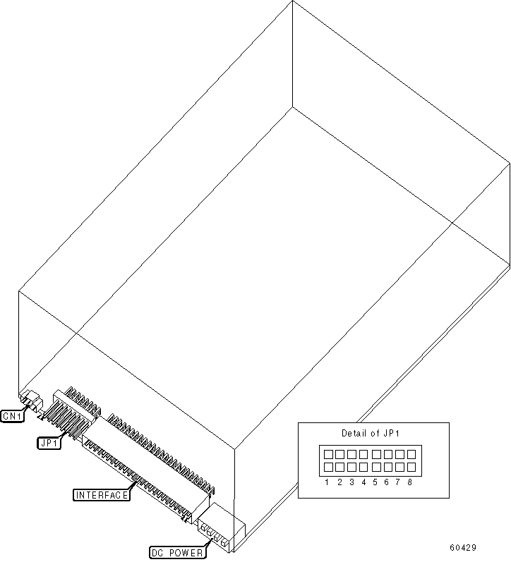
CONNECTIONS |
|
|
Function |
Label |
|
Audio line out |
CN1 |
|
USER CONFIGURABLE SETTINGS |
||
|
Setting |
Label |
Position |
|
» Factory configured - do not alter |
JP1/4 |
Unidentified |
|
» Sync Mode enabled |
JP1/5 |
Open |
|
Sync Mode disabled |
JP1/5 |
Closed |
|
» Data Block Size set at 2048 |
JP1/6 |
Open |
|
Data Block Size set at 512 |
JP1/6 |
Closed |
|
» Parity check enabled |
JP1/7 |
Closed |
|
Parity check disabled |
JP1/7 |
Open |
|
» Termination enabled |
JP1/8 |
Closed |
|
Termination disabled |
JP1/8 |
Open |
|
DRIVE SELECT ID |
|||
|
Drive ID |
JP1/1 |
JP1/2 |
JP1/3 |
|
0 |
Open |
Open |
Open |
|
1 |
Closed |
Open |
Open |
|
2 |
Open |
Closed |
Open |
|
3 |
Closed |
Closed |
Open |
|
4 |
Open |
Open |
Closed |
|
5 |
Closed |
Open |
Closed |
|
6 |
Open |
Closed |
Closed |
|
7 |
Closed |
Closed |
Closed |