BIOSTAR MICROTECH INTERNATIONAL CORPORATION

MB-2500SX

Processor

80386SX

Processor Speed

16/20/25MHz

Chip Set

C & T

Max. Onboard DRAM

16MB

Cache

None

BIOS

AMI

Dimensions

284mm x 175mm

I/O Options

16-bit riser card slot, floppy drive interface, IDE interface, serial ports (2), parallel port/external floppy drive port

NPU Options

80387

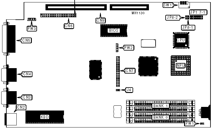
CONNECTIONS

Purpose

Location

Purpose

Location

External power

CN2

IDE drive interface LED

JP1-4

Serial port 2

CN3

Power LED

JP1-5

Serial port 1

CN4

Network activity LED

JP1-6

Parallel port/external floppy drive port

CN5

Network activity LED

JP1-7

IDE drive interface

CN6

Floppy drive interface LED

JP8-1

Floppy disk interface

CN7

Floppy disk eject button

JP8-2

16-bit riser card

CN9

Power switch

PW1

Turbo switch

JP1-1

Floppy drive power

PW2

Turbo LED

JP1-2

IDE drive power

PW3

Reset switch

JP1-3

   

USER CONFIGURABLE SETTINGS

Function

Jumper

Position

»

Battery type select internal

J4

Closed

 

Battery type select external

J4

Open

»

Monitor type select color

SW1/3

On

 

Monitor type select monochrome

SW1/3

Off

»

External floppy drive select A: / Internal floppy drive select B:

SW1/4

On

 

External floppy drive select B: / Internal floppy drive select A:

SW1/4

Off

DRAM CONFIGURATION

Size

Bank 0

Bank 1

1MB

(2) 256K x 9

(2) 256K x 9

2MB

(2) 1M x 9

NONE

4MB

(2) 1M x 9

(2) 1M x 9

8MB

(2) 4M x 9

NONE

10MB

(2) 4M x 9

(2) 1M x 9

16MB

(2) 4M x 9

(2) 4M x 9

PARALLEL PORT CONFIGURATION

Setting

SW1/1

SW1/2

LPT2 at 378-37F

On

Off

LPT3 at 378-37F

Off

On