DOMEX TECHNOLOGY CORPORATION
DCT 8230/8230U
|
Card Type |
Hard drive controller card |
|
Processor |
80486 DX2 66 |
|
Processor Speed |
Unidentified |
|
Maximum Onboard Memory |
128MB DRAM |
|
Hard Drives supported |
Up to 35 SCSI devices |
|
Floppy drives supported |
None |
|
Form factor |
5.25" |
|
Bus type |
External |
|
CONNECTIONS | |||
|
Function |
Location |
Function |
Location |
|
Daughter board connector |
CN1 |
SCSI channel 2 connector |
JP7 |
|
Daughter board connector |
CN2 |
Battery board connector |
JP16 |
|
SCSI channel 0 connector |
JP1 |
Battery board connector |
JP18 |
|
Fault bus connector |
JP4 |
Serial port |
P1 |
|
Fault bus connector |
JP5 |
Redundant controller port |
P2 |
|
SCSI channel 1 connector |
JP6 | ||
|
USER CONFIGURABLE SETTINGS | |||
|
Function |
Label |
Position | |
| » |
Factory configured - do not alter |
JP8 |
Unidentified |
| » |
Factory configured - do not alter |
JP9 |
Unidentified |
| » |
Factory configured - do not alter |
JP10 |
Unidentified |
|
DRAM CONFIGURATION | ||
|
Size |
BANK 0 |
BANK 1 |
|
4MB |
(1) 1MB X 36 |
None |
|
8MB |
(1) 1MB X 36 |
(1) 1MB X 36 |
|
8MB |
(1) 2MB X 36 |
None |
|
16MB |
(1) 2MB X 36 |
(1) 2MB X 36 |
|
16MB |
(1) 4MB X 36 |
None |
|
32MB |
(1) 4MB X 36 |
(1) 4MB X 36 |
|
32MB |
(1) 8MB X 36 |
None |
|
64MB |
(1) 8MB X 36 |
(1) 8MB X 36 |
|
64MB |
(1) 16MB X 36 |
None |
|
128MB |
(1) 16MB X 36 |
(1) 16MB X 36 |
|
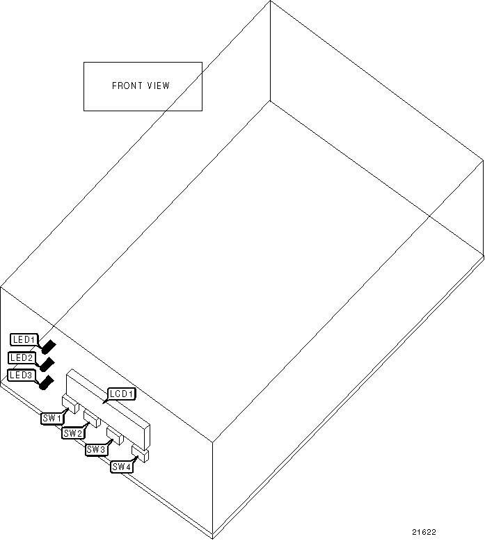
DIAGNOSTIC LED(S) |
|
Note: LED4 is unidentified. |
|
SWITCH FUNCTIONS | |
|
Function |
Switch |
|
Scroll through available functions |
SW1 |
|
Scroll through available functions |
SW2 |
|
Chooses or executes an option |
SW3 |
|
Returns to preceding menu or cancel selection |
SW4 |
|
DIAGNOSTIC LED(S) | |||
|
LED |
Color |
Status |
Condition |
|
LED1 |
Unidentified |
On |
Power on |
|
LED1 |
Unidentified |
Off |
Power off |
|
LED2 |
Unidentified |
On |
Unprocessed cached data still in memory |
|
LED2 |
Unidentified |
Blinking |
Data is being accessed |
|
LED2 |
Unidentified |
Off |
No drive activity |
|
LED3 |
Unidentified |
On |
Lights when service is required |
|
LED3 |
Unidentified |
Off |
No service required |
8230-3US DAUGHTER BOARD
|
CONNECTIONS | |||
|
Function |
Location |
Function |
Location |
|
Daughter board connector |
CN1 |
SCSI channel 4 connector |
JP2 |
|
Daughter board connector |
CN2 |
SCSI channel 5 connector |
JP5 |
|
SCSI channel 3 connector |
JP1 | ||
8230-3UD DAUGHTER BOARD
|
CONNECTIONS | |||
|
Function |
Location |
Function |
Location |
|
Daughter board connector |
CN1 |
SCSI channel 3connector |
JP6 |
|
Daughter board connector |
CN2 |
SCSI channel 4connector |
JP7 |
BATTERY BACK-UP DAUGHTER BOARD
|
CONNECTIONS | |||
|
Function |
Location |
Function |
Location |
|
DC power connector |
JP10 |
Battery board connector |
JP18 |
|
Battery board connector |
JP16 | ||
|
MISCELLANEOUS TECHNICAL NOTES |
|
Note: For more information on front panel LCD display features, please see manufactures documentation. |